为什么武汉新冠肺炎新增病例高于湖北全省?这个数据你需要看懂


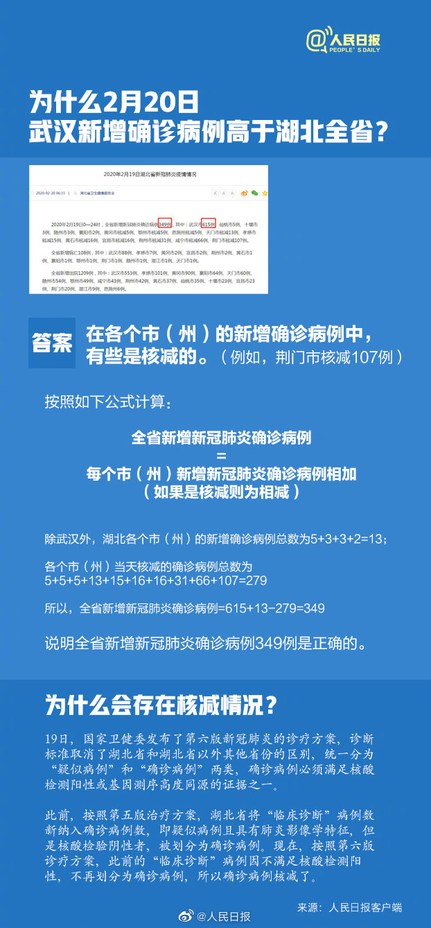
今天湖北省疫情通报显示,湖北省新增新冠肺炎确诊病例349例,而武汉市为615例,很多网友有疑问,是不是弄错了?仔细看可发现,在各个市(州)的新增确诊病例中,有些是核减的。全省新增新冠肺炎确诊病例=每个市(州)新增新冠肺炎确诊病例相加(如果是核减则为相减)。
- 作者:佚名
- 编辑:杰瑞
热图一览
今日推荐
- 七部门联合倡议:守护青少年远离网络涉毒风险
- 以法治之力促进民营经济高质量发展——国新办发布会聚焦民营经济
- 马斯克呼吁停止将乌克兰年轻人送入战场,避免更大悲剧
- 双胞胎姐妹与双胞胎兄弟订婚引发关注,网友热议“好事成双”
- 男子生日当天与失散父母相认,失散25年寻亲成功科技助力梦圆
- 9.16亿元水利救灾资金下达
- 商务部等9部门印发《2024年家政兴农行动工作方案》
- 乐融儿童之家关门事件持续发酵 深陷诚信拷问
- 乐融儿童之家西红门校区教职工维权停课 家长追讨早教及托育费
- 青海:印发《国家公园示范省建设2022年工作计划》
- 万有(惠州)国际旅游度假区项目落户惠州
- 中央要求:不允许为了追求病例零报告而瞒报漏报
- 截至3月29日美国新冠肺炎病毒感染病例近14万
- 中国已向5国派出7批专家组
- 25日零时起 入境北京全部隔离全部核酸检测
- 人民日报钟声:美方政治偏见误己害人
- 外交部提醒 暂勿前往疫情高风险国家
- 最新数据:中国以外新冠肺炎超10万例
信息服务
热点推荐
- 3月17日湖北以外新增12例均为境外输入 湖北以外连续6天无本土确
- 埃及红海省附近一船沉没:28人获救,17人下落不明,搜救行动仍在
- 3月22日北京新增10例境外输入新冠肺炎病例
- 3月起明令禁止网络暴力人肉搜索等违法活动
- 湖北新冠肺炎新增病例降至三位数
- 2月4日0-24时吉林新冠肺炎新增12例 累计54例
- 离开家的“避风港”如何“行走江湖” 天津利隆与您同心战“疫”
- 武汉新增确诊连续7天个位数 武汉新增确诊1例
- 中国驻俄罗斯大使馆:80名中国公民在俄隔离遭虐待不实
- 哈尔滨新冠肺炎确诊产妇产下健康女婴
- 美国累计确诊新冠肺炎13680例 24小时几乎翻倍
- 伊朗新冠肺炎确诊病例增至43例 伊朗累计死亡8例
- 截至3月1日10点日本新冠肺炎确诊感染者共947人
- 万有(惠州)国际旅游度假区项目落户惠州
- 2月2日0-24时黑龙江新型肺炎新增确诊病例23例 累计118例
- 各级财政累计投入273亿元用于疫情防控
- 2020年4月全国高等教育自学考试延期举行
- 1月29日0-24时重庆新冠肺炎新增18例,累计165例


